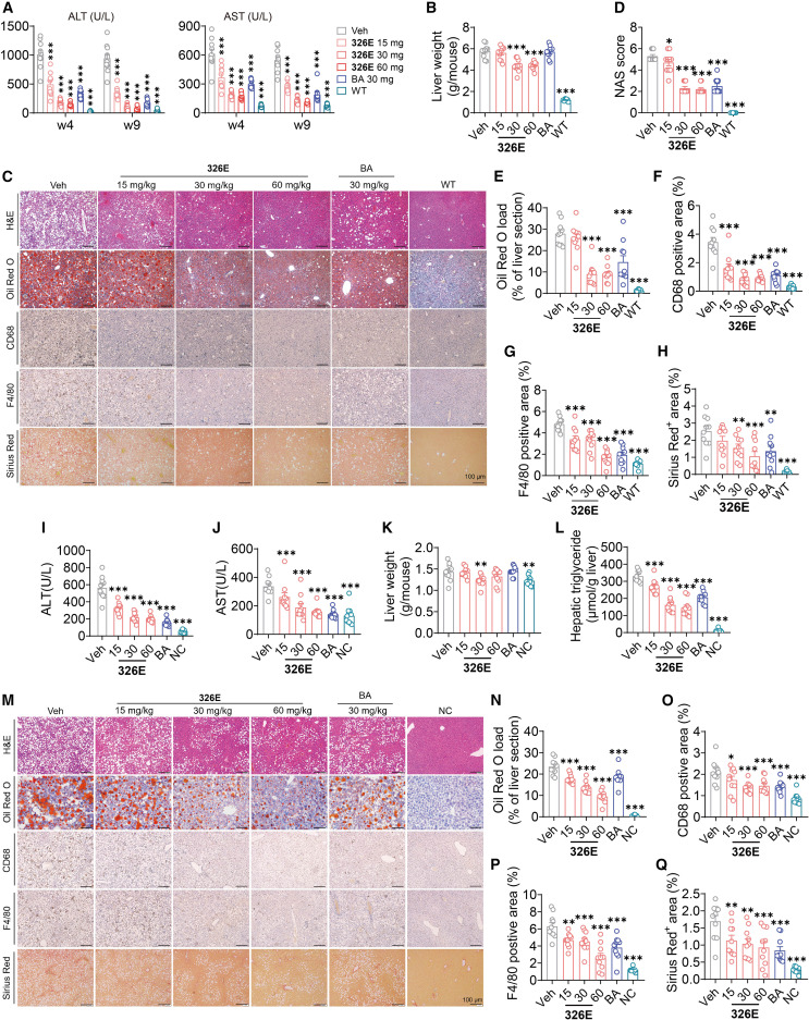
専用ページC-2 The enedioic acid analog 326E alleviates metabolic dysfunction
(3621件)
Pontaパス特典
サンキュー配送
45139円(税込)
452ポイント(1%)
Pontaパス会員ならさらに+1%ポイント還元!
送料
(
)
3602
配送情報
お届け予定日:2026.04.12 8:44までにお届け
※一部地域・離島につきましては、表示のお届け予定日期間内にお届けできない場合があります。
ロットナンバー
50334265129
お買い物の前にチェック!
Pontaパス会員なら
ポイント+1%
ポイント+1%
商品説明














専用ページ4870 上海ハロウィン オルメル キーチェーン0911 上海ハロウィン オルメル SS5109 上海ハロウィン ステラルー SS2491 上海ハロウィン シェリーメイ SS4846 上海ハロウィン ダッフィー SS8684 上海ハロウィン クッキーアンSS6805 上海ハロウィン リーナベル SS2 香港パレード リーナベル ぬいぐるみSS1334 ダッフィー キーチェーン4969 ハロウィン オルメル キーチェーンオルメル ぬいぐるみSSオルメル キーチェーンオルメルキーチェーン6099+8899+8999+8999+8999+11699+8999+9599+6799+6099+8899+6799+6799リピ割-200まとめ-3000
| カテゴリー: | ゲーム・おもちゃ・グッズ>>>キャラクターグッズ>>>その他 |
|---|---|
| 商品の状態: | 新品、未使用","新品で購入し、一度も使用していない |
| 配送料の負担: | 送料込み(出品者負担) |
| 配送の方法: | 佐川急便/日本郵便 |
| 発送元の地域: | 未定 |
| 発送までの日数: | 4~7日で発送 |
レビュー
商品の評価:




4.4点(3621件)
- バックボーン09
- 4回位頼んでいますが、本当に美味しいと毎回思います!
- bensan5809
- 両親に贈り物で購入しました。とてもお得に購入でき、ボイルするだけの簡単調理に両親もとても喜んでくれました。ふっくらしていて美味しかったと連絡もらえました。
- ひらて0209
- サクサクの衣に、フワッとした白身魚がとても美味しかったです。 タルタルソースで食べると絶品です! また購入したいです。
- しだれ桜子
- テレビを見て主人が一回食べてみたいと購入しました!脂も乗ってとても美味しく頂きました♪残った出汁で雑炊もして大満足です‼️また買いたいですね😍
- Hee(*´-`)
- 今年の母の日にギフトとして送りました。 電子レンジで調理が出来るので、母も喜んでくれました。 実際に自分で見たわけではないので☆は4つで。
- ねこ3406
- ふるさと納税は今回が初めてです。息子が、うなぎなら絶対、『北川うなぎ』が美味しいと勧めてくれたので購入いたしました。 蒲焼で食べました。身がしまって脂が乗っていて、とても美味しかったです。 友達にもおススメしました。またリピートしたいです。
- ららら305
- 届いて箱を開けてみると驚きました。とても立派なむつがパックされていました。白身とは思えない程の身の柔らかさで、脂ものってとても美味しくいただきました。食べ終えて後は地元の鮮魚店で売っていないことを悔やむのみです。
- ゴーゴーカレー4801
- 小さめでしたが、味が良く美味しかったと感想を聞きました。 「自分でも買いたい」と言っていたくらいなので、とても美味しかったようです。 今度はプレゼント用ではなく自宅用に購入します。
- mmm4126
- 脂が乗ってメチャうまです♪ 魚嫌いな旦那も「これだったら毎日でもいい」だって(笑)
- poppo0523m
- めちゃめちゃ期待外れな味でした。 味噌が少なすぎて西京焼独特のうまみもないし 絶対リピートしない。
- anpir2020
- 出てた!!! 見てた!!!!!!!!!!!!!!!!! ここのショップではよく買ってるし、いいともで美味しそうだったし!!!! さっそくゲット!!!!! 期待しすぎた(/_;) 生で食べたらさぞかし美味しいんだろうな。。。。 旦那と<あれ?>って顔になり。。。 不思議な味だねー。。。みたいな会話になり。。。 2パック中の1パックまだ冷凍庫で眠ってて。。。。 いつ食べよう。。。 期待しすぎないで買うべきです。。。 しょせん新鮮といっても冷凍です。
- †もあ†
- おいしいお魚ありがとうございました。 内容は、セイゴ1、鯖1、真鯛(ミニ)2でした。写真よりも量が少なかったので★4つですが、味はさすがに新鮮でおいしかったです♪それぞれお刺身、煮付け、鯛めしにしていただきました。
- gonzallestoshi
- 安いからしようがないけど、いくらなんでも小さすぎです。
- 神1356
- レンジで簡単に調理できるので朝食にもちょうどいいですね。送料込千円だったので購入してみたのですが、美味しかったのでぜひまた買いたいです。
- さとし3610
- とってもお徳なこのセット。 見つけた途端に即購入決定しました。 だってのどぐろもハタハタも旬の白かれいまで入ってるんだもん。 のどぐろはやや小ぶりだったけど、それでも十分脂のおいしさを堪能できます!白かれいにはコラーゲンも入っているみたいだし、お腹だけじゃなくお肌も満足です☆ もちろんアジも最高!!よく食べるものだけに「味の違い」がはっきり出てます。 もうスーパーのじゃ満足できませ〜ん!
- momi7281
- とても身がふっくらしていて美味しかったです! うなぎは最高でした!
すべて見る
お店の情報
7,367
連絡・応対
4.3
配送スピード
4.3
梱包
4.3










